Proyecto para la activacion de ocho salidas a 220V.Este proyecto conssta de dos circuitos independientes.El primero es un circuito que lee los datos recividos desde el puerto serie del ordenador,mediante un programa realizado en Visual Basic.
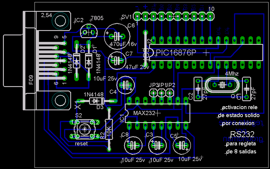
Este circuito utiliza el MAX232 para adaptar las señales del puerto serie al microcontrolador "niveles TTL 5V" y el microcontrolador PIC16F876A de microchip.El circuito usa la USART interna del pic para recivir los datos en formato ASCII.generados por el programa en Visual Basic,Para activar las ocho salidas del puerto B
del microcontrolador. para interconectarlo a una placa de reles que use como activacion niveles logicos de 5V.
El segundo circuito,es la placa de reles de estado solido.Esta placa he realizado dos versiones.Las dos placas estan realizadas con optoacopladores y tiristores.para minimizar tamaño,peso y alimentaciones auxiliares.como seria el caso de utilizar reles mecanicos.
La primera version 8 RELES SOLIDOS RESISTIVOS se hubica los ocho tiristores en una sola placa.la cual tiene 1 fusible general como proteccion.y que esta diseñada para hubicar los ocho fusibles restantes en el exterior de la caja.estos fusibles deberan tener un amperage relacionado con el tipo de triac que se utilize.
si utilizamos tiristores de 6Amp tendremos que usar fusibles de 5Amp para no sobrepasar el limite del tiristor.en este circuito he utilizado triacs de 8Amp.pero si vamos
a utilizar cargas inferiores,recomiendo los de 6Amp que cuestan la mitad de precio. otra cosa que hay que tener en cuenta es que segun la potencia que bayamos a utilizar,
habra que poner un disipador en los tiristores.ya que si no,no podremos utilizar toda la potencia del tiristor.
Este disipador puede ser comun a todos los tiristores.y tenemos que tener la precaucion de que no toque la carcaza de la caja en caso de ser metalica.
En la segunda version 4 RELES SOLIDOS RESISTIVOS se hubican los 4 fusibles.en la misma placa por lo que evitamos un cableado excesivo.
En este apartado ire insertando todos los proyectos que realize cuyos enlaces rapidos estan a la izquierda.En cada proyecto pondre un enlace para la descarga de los archivos relacionados con el mismo.

A la izquierda el esquema con extenxion .sch de eagle.
Abajo esquema con extension .brd
A la derecha el programa realizado en Visual Basic.El cual como se aprecia en la imagen,dispone de ocho botones
para la activacion de las salidas.
Lo primero que tenemos que hacer al instalar y ejecutar el programa es poner en la ventanita de texto,el numero
del puerto com que vamos a usar.el programa trae por defecto el com1.
Si nuestro ordenador no tiene puerto serie,tendremos que comprar un adaptador USB-RS232.
y cuando instalemos los drivers,nos isremos a panel de control-sistema-administrador de dispositivos.y en Puertos Com &
LPT buscaremos que puerto com se ha asignado al adaptador.ya solo hay que agregarlo al cuadro de texto del programa
y pulsar activar puerto.si nos equivocamos de puerto com.pulsar cambiar puerto para introducirlo de nuevo.


Este programa tiene la propiedad de que se le puede cambiar los nombres de los botones para poder distinguir que
es lo que queremos activar en la regleta de enchufes. en el programa se dispone de un boton de ayuda que explica como se puede hacer el cambio de los nombres.
HACER CLIC EN LAS IMAGENES PARA LA DESCARGA DE ARCHIVOS